10月18日,“中国梦·劳动美”2025年昆明市五华区职工乒乓球比赛在长青乒乓球俱乐部落幕。本次赛事不仅是深化 “工” 字系列职工文化品牌的重要举措,更通过以球会友的形式,丰富职工业余生活、提升职工身心健康水平,充分展现了五华区职工积极向上的精神风貌。


自筹备启动以来,比赛得到五华区各机关、企事业单位的积极响应。赛事分为两大组别,分别是直属机关企事业单位组与辖区企业、社会团体组,共吸引超30支代表队、150余名运动员参与角逐。


赛场上,选手们以饱满的热情和高昂的斗志投入到每一场比赛。单打对决中,选手们攻防转换灵活,时而稳健防守,时而奋力扣杀;双打比拼里,搭档间默契跑位、精准衔接,每一次配合都彰显团队协作的力量。比赛全程秉持“友谊第一、比赛第二” 的体育精神,选手们在技术切磋中增进交流,在竞技对抗中凝聚友谊。赛场边,观众的喝彩声与球拍击球声相互交织,形成一曲充满奋进力量的运动乐章,生动诠释了职工群体的活力与激情。
经过两天的激烈角逐,各组别奖项均尘埃落定,充分展示了五华职工积极进取、奋发向上的拼搏精神。


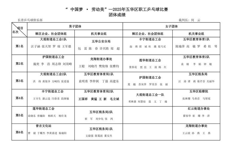
在区直属机关企事业单位组中,来自五华区公安分局的陈春、五华区教育体育局陈瑜萍分别斩获男单、女单冠军,亚军由五华公安分局许兴胜、五华区教育体育局高敏获得,季军五华公安分局许郑超、五华区税务局谭莉获得;男女团体桂冠分别由五华公安分局、五华区教育体育局摘得;龙翔街道办事处、五华区教育体育局分获男女团体亚军;五华区教育体育局、五华区税务局获男女团体季军。

辖区企业、社会团体组同样竞争激烈。来自护国街道刘顶峰、丰宁街道夏巧灵分别斩获男单、女单冠军;大观街道罗瑞、莲华街道王波获亚军;大观街道洪炜、护国街道罗美芬获季军;男女团体桂冠分别由大观街道、丰宁街道斩获;护国街道、大观街道获男子团体二三名,莲华街道、护国街道获女子团体第二、三名。随着颁奖仪式的顺利完成,本次比赛正式画上圆满句号。
本次赛事由昆明市五华区总工会主办、昆明市融媒体中心掌上春城承办。赛事不仅为五华区的职工提供了一个展示球技、交流感情的平台,更激发了广大职工参与体育运动的热情。五华区总工会相关负责人表示,将持续通过此类文体活动,推动职工文化繁荣发展,进一步提升职工身心健康水平,为五华区经济社会发展贡献工会组织的力量。参赛选手们也纷纷表示,将把赛场上不服输、敢拼搏的精神带到日常工作中,以更饱满的热情、更昂扬的斗志投身到各自的岗位上,为区域发展添砖加瓦。
此次“中国梦·劳动美”2025年五华区职工乒乓球比赛的举办,不仅展现了五华职工的风采和活力,也为推动五华区职工文化事业的蓬勃发展注入了新的动力。未来,五华区总工会将继续策划更多丰富多彩的职工文化活动,为广大职工提供更多展示自我、实现梦想的舞台,持续丰富职工精神文化生活。(掌上春城 记者张曦)
获奖名单如下:
